十大正规网赌平台
中国政府网
吉林省政府网
网赌平台政府网
注册
登录
退出
首页
十大正规网赌平台
污染防治
环境管理
机关建设
解读回应
办事服务
互动交流
您现在的位置:
首页
|
十大正规网赌平台
|
公共资源配置
|
政府采购
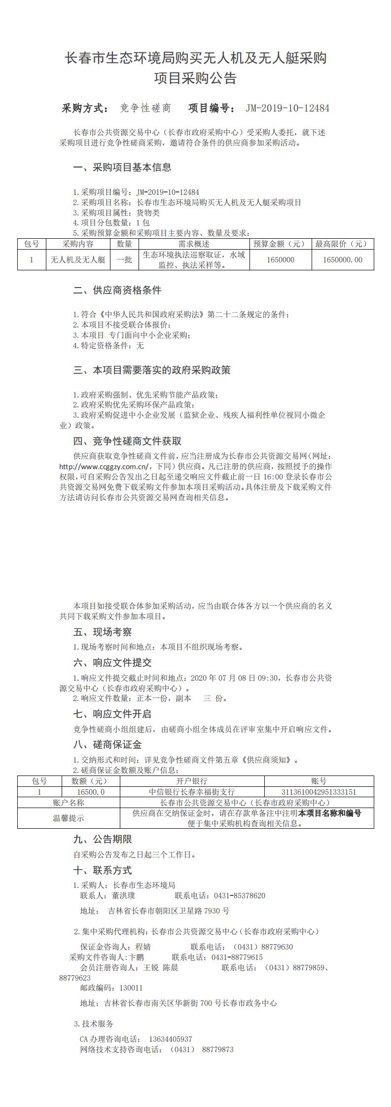
网赌平台购买无人机及无人艇采购项目采购公告
时间: 2020-07-07 21:19
来源: 网赌平台
【字体:
大
中
小
】
打印
{*主站.标题#1001}
{*主站.标题#1001}
{*主站.标题#1001}
{*主站.标题#1001}
{*主站.标题#1001}
超级站群助手