十大正规网赌平台
中国政府网
吉林省政府网
网赌平台政府网
注册
登录
退出
首页
网赌平台
污染防治
环境管理
机关建设
解读回应
办事服务
互动交流
您现在的位置:
首页
|
污染防治
|
危险废物监管
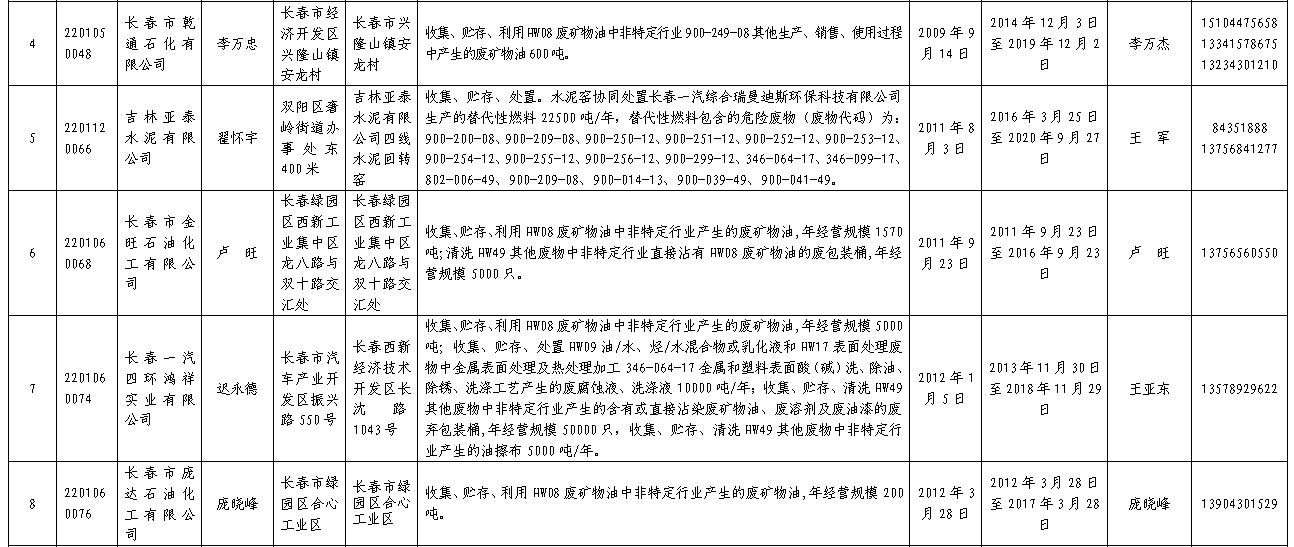
吉林省危险废物经营许可证持证企业名单(2016年6月更新)
时间: 2016-07-11 17:09
来源: 网赌平台环境保护局
【字体:
大
中
小
】
打印
十大博彩推荐排名网站官网
十大网赌公平老品牌
澳门十大电子网址
十大正规赌钱官网app
dt电子客户端